Project: Analyzing 911 calls data
In this project, let us just analyze the 911 calls data available at Kaggle. No machine learning model will be used in this project as we not going to predict anything.
#Imports
import numpy as np
import pandas as pd
import matplotlib.pyplot as plt
import seaborn as sns
%matplotlib inline
sns.set()
#Import data
df = pd.read_csv('911.csv')
#Glimpse of data
df.head(3)
| lat | lng | desc | zip | title | timeStamp | twp | addr | e | |
|---|---|---|---|---|---|---|---|---|---|
| 0 | 40.297876 | -75.581294 | REINDEER CT & DEAD END; NEW HANOVER; Station ... | 19525.0 | EMS: BACK PAINS/INJURY | 2015-12-10 17:10:52 | NEW HANOVER | REINDEER CT & DEAD END | 1 |
| 1 | 40.258061 | -75.264680 | BRIAR PATH & WHITEMARSH LN; HATFIELD TOWNSHIP... | 19446.0 | EMS: DIABETIC EMERGENCY | 2015-12-10 17:29:21 | HATFIELD TOWNSHIP | BRIAR PATH & WHITEMARSH LN | 1 |
| 2 | 40.121182 | -75.351975 | HAWS AVE; NORRISTOWN; 2015-12-10 @ 14:39:21-St... | 19401.0 | Fire: GAS-ODOR/LEAK | 2015-12-10 14:39:21 | NORRISTOWN | HAWS AVE | 1 |
#Data info
df.info()
<class 'pandas.core.frame.DataFrame'>
RangeIndex: 639898 entries, 0 to 639897
Data columns (total 9 columns):
lat 639898 non-null float64
lng 639898 non-null float64
desc 639898 non-null object
zip 562221 non-null float64
title 639898 non-null object
timeStamp 639898 non-null object
twp 639619 non-null object
addr 639898 non-null object
e 639898 non-null int64
dtypes: float64(3), int64(1), object(5)
memory usage: 43.9+ MB
#Top 5 zip codes
df['zip'].value_counts().head(5)
19401.0 43814
19464.0 42202
19403.0 33597
19446.0 31097
19406.0 21648
Name: zip, dtype: int64
#Top 5 townships
df['twp'].value_counts().head(5)
LOWER MERION 53694
ABINGTON 38554
NORRISTOWN 36122
UPPER MERION 34798
CHELTENHAM 29540
Name: twp, dtype: int64
#Number of unique title entries
df['title'].nunique()
147
#Lets create new feature and get the reason from the title column
df['reason'] = df['title'].apply(lambda x:x.split(':')[0])
#Most common reason of 911 call
df['reason'].value_counts()
EMS 320326
Traffic 223395
Fire 96177
Name: reason, dtype: int64
#Countplot of 911 calls by reason
sns.countplot(x='reason',data=df)
<matplotlib.axes._subplots.AxesSubplot at 0x194000156d8>

#check type of timestamp column
type(df['timeStamp'][0])
str
#convert timestamp column to datetime type
df['timeStamp'] = pd.to_datetime(df['timeStamp'])
#check type of timestamp column
type(df['timeStamp'][0])
pandas._libs.tslibs.timestamps.Timestamp
#Lets separate the Hour,Month and Day from timestamp and create separate features
df['hour'] = df['timeStamp'].apply(lambda x:x.hour)
df['month'] = df['timeStamp'].apply(lambda x:x.month)
df['dow'] = df['timeStamp'].apply(lambda x:x.dayofweek)
#lets map the dow to actual day names
dmap = {k:v for k,v in zip([0,1,2,3,4,5,6],"Mon Tue Wed Thur Fri Sat Sun".split())}
df['dow'] = df['dow'].map(dmap)
#Countplot on the day of week column with hue on reason
plt.figure(figsize=(8,5))
sns.countplot(x=df['dow'],data=df,hue='reason')
#to get legend out of the figure
plt.legend(bbox_to_anchor=(1.05, 1), loc=2, borderaxespad=0.)
<matplotlib.legend.Legend at 0x194005f69b0>

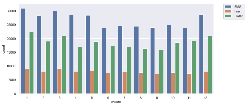
#Countplot on the month column with hue on reason
plt.figure(figsize=(10,5))
sns.countplot(x=df['month'],data=df,hue='reason')
plt.tight_layout()
#to get legend out of the figure
plt.legend(bbox_to_anchor=(1.05, 1), loc=2, borderaxespad=0.)
<matplotlib.legend.Legend at 0x194006616d8>

#using the Facetgrid to show the same thing in different boxes
g = sns.FacetGrid(df,col='reason')
g.map(sns.countplot,'month')
<seaborn.axisgrid.FacetGrid at 0x19400643a90>

#Line plot showing the number of calls on different months
bymonth = df.groupby(by='month')
bymonth.count()['reason'].plot()
<matplotlib.axes._subplots.AxesSubplot at 0x19411b1de80>

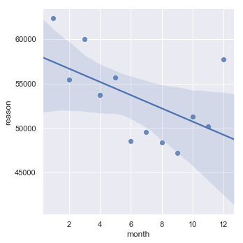
#Linear relation b/w month and number of calls
sns.lmplot(x='month',y='reason',data=bymonth.count().reset_index())
<seaborn.axisgrid.FacetGrid at 0x1940ca81828>

#creating a new date column
df['date'] = df['timeStamp'].apply(lambda x:x.date())
#Creating the plot for number of calls per date
plt.figure(figsize=(15,5))
df.groupby('date').count()['reason'].plot()
plt.tight_layout()

#Creating the plot for number of calls per date for traffic reason only
plt.figure(figsize=(15,5))
df[df['reason']=='Traffic'].groupby(by='date').count()['reason'].plot()
plt.title('Traffic')
plt.tight_layout()

#Creating the plot for number of calls per date for EMS reason only
plt.figure(figsize=(15,5))
df[df['reason']=='EMS'].groupby(by='date').count()['reason'].plot()
plt.title('EMS')
plt.tight_layout()

#Creating the plot for number of calls per date for Fire reason only
plt.figure(figsize=(15,5))
df[df['reason']=='Fire'].groupby(by='date').count()['reason'].plot()
plt.title('Fire')
plt.tight_layout()

#Creating heatmap between day of week and hour to check at which hour of the day we got the most calls
day_hour = df.pivot_table(values='reason',index='dow',columns='hour',aggfunc='count')
plt.figure(figsize=(10,5))
sns.heatmap(day_hour,cmap='magma_r')
<matplotlib.axes._subplots.AxesSubplot at 0x19417237fd0>

Looks like we get the most calls around 3pm to 5pm on weekdays only. On weekends, it’s more calmer out there.
month_day = df.pivot_table(values='reason',index='month',columns='dow',aggfunc='count')
plt.figure(figsize=(10,5))
sns.heatmap(month_day,cmap='magma_r')
<matplotlib.axes._subplots.AxesSubplot at 0x19413337da0>

Looks like we got the most calls on Fridays in march.